- 디지털의 장단점
: 아날로그와 디지털의 차이의 연속적, 불연속적 여부에 따라 결정이 가능합니다.
대부분의 기기들은 디지털 통신을 기반으로 동작합니다. (데이터가 0, 1로 구성)
장점.
- 왜곡 및 간섭에 의한 영향을 적게 받음
- 하드웨어의 유연하고 용이한 구현 (대량 생산)
- 다른 형태의 신호들을 디지털 비트로 처리 (음성 및 영상 등 포맷의 일치, 처리 및 저장의 용이)
- 전력 소비 낮음
- 높은 보안성 및 암호화 용이
- 에러 검출 및 정정이 용이

단점.
- 신호처리의 집약 심함
- 동기화의 부담 (송수신 간 정확한 시작과 종료 시점, 복조의 어려움)
- 대역이 더 필요 (오류 없이 전송하기 위함)
- 신호대잡음 비(SNR)가 일정 문턱값 이하로 떨어지면 급격히 성능이 떨어짐
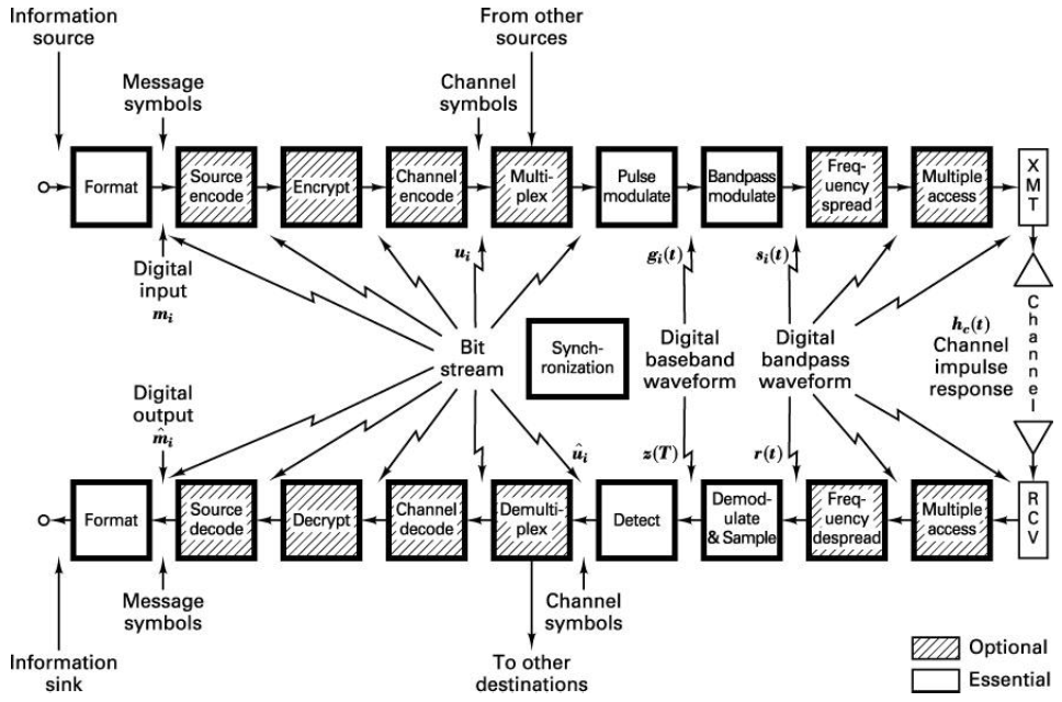
- 디지털통신 개요
: 송신기(위)와 수신기(아래)의 처리 과정입니다.

- 형식화(Formatting) : 전송 가능한 형태로의 변환
- 신호원 부호화(Source Coding)
- 기저대역 신호 방식(Baseband Signaling) : 모든 시간 축의 데이터는 주파수 축의 데이터로 표현 가능, 주파수 축으로 변환한 데이터
- 대역통과 신호 방식(Bandpass Signaling) : 모든 기기들은 자기만의 주파수 영역을 지녀야 함
- 등화(Equalization)
- 채널 부호화(Channel Coding) : 디지털 데이터를 전송하는 경우 채널 환경이 안좋을 때 여러 번 반복해 전송
- 다중화와 다원 접속(Multiplexing, Multiple Access) : 다른 데이터를 합쳐서 보내는 과정 / CDMA, TDMA, OFDM 등 데이터를 보내는 방법
- 확산(Spreading)
- 암호화(Encryption)
- 동기화(Synchronization)
- 기본적인 디지털통신 기술
: 카테고리 정리

'Wireless LANs' 카테고리의 다른 글
| 무선네트워킹 개요 (0) | 2021.03.06 |
|---|